netzfilter
Da an meinem Teufel Concept G 7.1 Aktivsubwoofer nach gut 20 Jahren, ein ca. 6 Sekunden langes lautes Einschaltbrummen mit anschließendem Plopp zu hören war, wechselte ich zuerst die großen Elektrolytkondensatoren, die ich in Verdacht hatte.
Da sich das Einschaltbrummen nun etwas gebessert hatte, suchte ich im Web nach weiteren Möglichkeiten und fand die Seite Hifi & Selbstbau.
Dieser zusätzliche Netzfilter sorgte nun schlußendlich für Ruhe beim Einschalten.
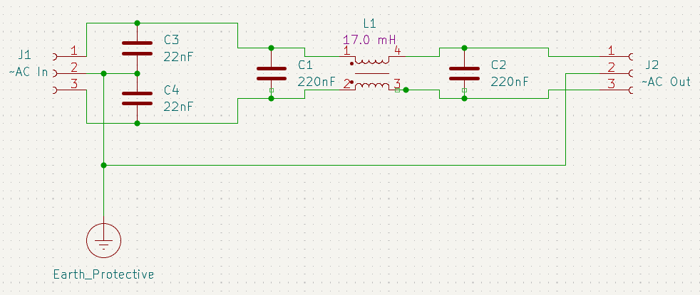
In dieser recht einfachen Schaltung nutze ich: 1x Gleichtaktdrossel WE 7448030417 mit 17mH 4A, 2x MKP10 0,22 µF und 2x MKP Y2 22 nF
Eine Drossel mit 17 mH und 4 Ampere und 2x 0,22uF je vor und hinter der Spule zwischen L und N, sowie 2 x 0,022uF von L und N zur Erde.
netzfilter.txt · Last modified: by daddysun


